CN0410小型高性能LED驅動器:ADI方便實用電路
Analog Devices公司的Circuits from the Lab®·參考設計是由Analog Devices公司中的熟練的工程師為各個領域終端產品製作的包含基板、佈局設計、軟件等和性能評價報告的解決方案。
Circuits from the Lab(CFTL)的目的就像是自己試制的基板和評價報告一樣,對顧客項目的性能研究,時間/成本的降低作出貢獻。
Circuits from the Lab參考設計提供一下資料。
• 包含性能評估的綜合文檔
• BOM,所有設計數據,包括格伯數據和軟件
• 出廠測試完畢的硬件
本文介紹了帶有isoSPI中繼器的可編程3通道LED電源驅動器的參考設計。
帶CN0410isoSPI中繼器的可編程3通道LED電源驅動器特點
LED照明廣泛應用於工業用途,但為了獲得足夠的光,使用了很多LED。
由於一般的LED驅動器的尺寸大,所以工程師迫切需要使LED驅動電路小型化。
CN0410是LED電流源驅動器的參考設計,可對3個LED進行0A到1A的可編程控制,通過SPI接口實現菊花鏈連接。
本文描述了CN0410的4個主要特徵。
1. 用小型電路實現3通道/各1A的LED電流源
2. 24μV p-p以下的低噪音電流源
3. 絕緣型SPI可實現多個基板的菊花鏈連接
4. 與可選底板組合輕鬆評價
1. 用小型電路實現3通道/各1A的LED電流源
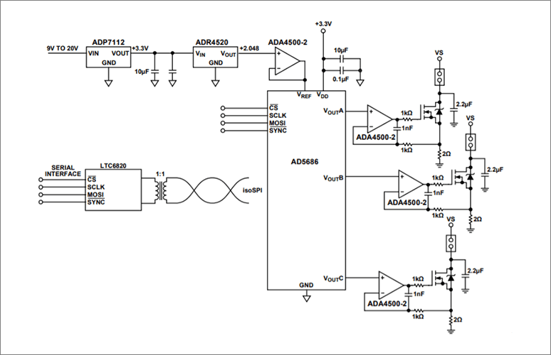
CN0410由以下ADI產品構成。
AD5686 具有16位、四位和SPI接口的小型D/A轉換器
• ADA4500-2 10MHz,14.5nV/√Hz,軌到軌輸入/輸出,0輸入交越失真的運算放大器
• ADP7112 220V、200mA低噪聲線性穩壓器
• ADR4520 超低噪聲、高精度的2.048V參考電壓
• LTC6820 絕緣型SPI接口
下面是CN0410的框圖。
AD5686有4個輸出通道,1個D/A轉換器可以控制3個輸出通道,簡化了數字通信,降低了成本。
另外,每個通道都可以單獨編程,從而可以提供0A到1A的電流。
2. 24μV p-p以下的低噪音電流源
向AD5686提供基準電壓的ADR4520的噪音特性為1µV p-p@0.1Hz~10Hz,噪音非常低。
為ADR4520供電的線性穩壓器ADP7112也僅有11μV rms的低噪音。
此外,緩衝AD5686輸出的放大器ADA4500-2的噪聲特性為2μV p-p@0.1Hz~10Hz。
由於這些模擬IC的優良噪音特性,CN0410在0.1Hz~10Hz下實現了24μV p-p以下的低噪音。
3. 絕緣型SPI可實現多個基板的菊花鏈連接
CN0410的通信接口採用了LTC6820,這是一種絕緣型SPI控制器,可在惡劣的噪音環境下延長至100m。
此SPI接口允許多個電路板以菊花鏈方式連接。
4. 與可選底板組合輕鬆評價
作為評價CN0410的LED,準備了CFTL-LED-BAR。
CFTL-LED-BAR是面向照明用途的明亮高輝度的紅、綠、藍3色LED燈條。
基板上的LED最多可以處理1A,另外,只要適用標準的分流,1種顏色最多可以使用4個LED。
(字符串所需的每個額外LED需要額外的3V電源。有關更多信息,請參閱產品用戶指南)
CN0410和PC之間的連接可以使用EVAL-ADICUP3029,一個支持Arduino和PMOD的形狀因子開發板。
EVAL-ADICUP3029和開源的基於Eclipse的交互式開發環境(IDE),允許CN0410在CrossCore Embedded Studio和示例代碼中運行。
應用示例
- 工業用途/商用的各種LED控制
- LED照明
- 背光
- 指示燈
更多資訊:
