文章来源 Macnica Engineer

CN0410小型高性能LED驱动器:ADI方便实用电路

Analog Devices公司的Circuits from the Lab®·参考设计是由Analog Devices公司中的熟练的工程师为各个领域终端产品制作的包含基板、布局设计、软件等相关信息和性能评价报告的解决方案。

 

Circuits from the Lab(CFTL)的目的就像是自己试制的基板和评价报告一样,对顾客项目的性能研究,时间/成本的降低作出贡献。

 

Circuits from the Lab参考设计提供一下资料。

 

⦁    包含性能评估的综合文档

⦁    BOM,所有设计数据,包括格伯数据和软件

⦁    出厂测试完毕的硬件

 

本文介绍了带有isoSPI中继器的可编程3通道LED电源驱动器的参考设计。

带CN0410isoSPI中继器的可编程3通道LED电源驱动器特点

LED照明广泛应用于工业用途,但为了获得足够的光,使用了很多LED。

 

由于一般的LED驱动器的尺寸大,所以工程师迫切需要使LED驱动电路小型化。

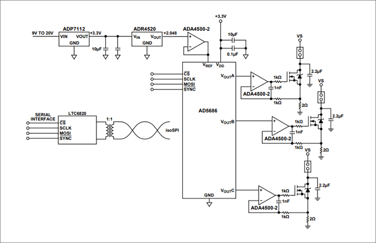
CN0410是LED电流源驱动器的参考设计,可对3个LED进行0A到1A的可编程控制,通过SPI接口实现菊花链连接。

 

本文描述了CN0410的4个主要特征。

 

1.    用小型电路实现3通道/各1A的LED电流源

2.    24μV p-p以下的低噪音电流源

3.    绝缘型SPI可实现多个基板的菊花链连接

4.    与可选底板组合轻松评价

1. 用小型电路实现3通道/各1A的LED电流源

CN0410由以下ADI产品构成。

 

AD5686 具有16位、四位和SPI接口的小型D/A转换器

ADA4500-2 10MHz,14.5nV/√Hz,轨到轨输入/输出,0输入交越失真的运算放大器

ADP7112 220V、200mA低噪声线性稳压器

ADR4520 超低噪声、高精度的2.048V参考电压

LTC6820 绝缘型SPI接口

 

下面是CN0410的框图。

articale header

AD5686有4个输出通道,1个D/A转换器可以控制3个输出通道,简化了数字通信,降低了成本。

另外,每个通道都可以单独编程,从而可以提供0A到1A的电流。

2. 24μV p-p以下的低噪音电流源

向AD5686提供基准电压的ADR4520的噪音特性为1µV p-p@0.1Hz~10Hz,噪音非常低。
为ADR4520供电的线性稳压器ADP7112也仅有11μV rms的低噪音。
此外,缓冲AD5686输出的放大器ADA4500-2的噪声特性为2μV p-p@0.1Hz~10Hz。

由于这些模拟IC的优良噪音特性,CN0410在0.1Hz~10Hz下实现了24μV p-p以下的低噪音。

3. 绝缘型SPI可实现多个基板的菊花链连接

CN0410的通信接口采用了LTC6820,这是一种绝缘型SPI控制器,可在恶劣的噪音环境下延长至100m。
此SPI接口允许多个电路板以菊花链方式连接。

4. 与可选底板组合轻松评价

作为评价CN0410的LED,准备了CFTL-LED-BAR。

CFTL-LED-BAR是面向照明用途的明亮高辉度的红、绿、蓝3色LED灯条。

基板上的LED最多可以处理1A,另外,只要适用标准的分流,1种颜色最多可以使用4个LED。
(字符串所需的每个额外LED需要额外的3V电源。有关更多信息,请参阅产品用户指南)

articale header
EVAL-ADICUP3029

CN0410和PC之间的连接可以使用EVAL-ADICUP3029,一个支持Arduino和PMOD的形状因子开发板。

EVAL-ADICUP3029和开源的基于Eclipse的交互式开发环境(IDE),允许CN0410在CrossCore Embedded Studio和示例代码中运行。

articale header
CN0410和EVAL-ADICUP3029的连接图(ADI Circuit Note CN0410)

应用示例

  • 工业用途/商用的各种LED控制
  • LED照明
  • 背光
  • 指示灯
image 6

更多信息: