文章来源 Macnica Engineer

电流检测放大器制作的电子断路器

电子断路器的优点是什么?

如果因电路故障或操作失误导致电源短路,则会产生过电流,不仅会导致电源二次故障,还可能因电路部件发热而引发火灾等事故。 因此,虽然很多电源都具有电流限制功能等保护功能,但是为了提高可靠性,我认为很多时候也会使用保险丝。

 

但是,保险丝的熔断电流误差很大,如果没有余量的话,电源接通时的冲击电流有时会熔断。另外,一旦熔断就需要更换,所以有维护麻烦的缺点。通过使用电子断路器,可以将保护电流设定为合适的值,通过再次接通电源恢复,可以实现免维护。

电流检测放大器LT6118,适用于各种电源系统

LT6118是一种高端电流检测放大器,内置电源开启、复位、参考和比较器,工作温度范围为-40℃~125℃,可用于工业或汽车。
它可从2.7V开始运行,最高额定电压为60V,因此可在各种电源系统中使用。

 

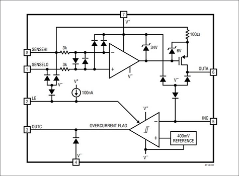
以下是LT6118的特性和功能框图:

image-2
LT6118 功能块图(来源:摘自LT6118数据表)

LT6118 特性

  • 快速阶跃响应:500ns
  • 内置400mV高精度参考
  • 内置比较器
  • 开机重置功能
  • 快速响应时间:500ns
  • 全部阈值误差:最大±1.25%
  • 宽电压范围:2.7-60V
  • 规定40℃~125℃的温度范围

使用LTspice的电路示例和结果

以下是使用LTspice的LT6118电路示例,在48V电源电压超过约3A时,P-MOSFET(Q1)会导致电路中断。输出中的500uF电容器可确保输出不会因通电时的浪涌电流而中断,因此无需实际用于电路。

 

输出负载中流过的电流由分流电阻R2检测,输出到OutA。 将通过R3R3、R9电阻所产生的电压输入到比较器的输入INC中,与内部的400mV频率进行比较,以检测过电流。

 

OoutC连接的齐纳二极管D2用于抑制M1的N-MOSFET的Vgs进行保护,D1的齐纳二极管也同样用于限制Q1的Vds进行保护。
根据R10和C2的时间常数设置了通电时的不灵敏区,通过接通电源对旁路电容器充电时产生的冲击电流使断路器不工作。
低电源系统(例如5V)不需要D1和D2,而R5和R10必须调整为1/10的值。

image-3
LT6118 48V电源电路断路器的电路示例和动作波形

更多信息: