2021-02-16
文章來源
Macnica Engineer
電流檢測放大器製作的電子斷路器
電子斷路器的優點是什麼?
如果因電路故障或操作失誤導致電源短路,則會產生過電流,不僅會導致電源二次故障,還可能因電路部件發熱而引發火災等事故。 因此,雖然很多電源都具有電流限制功能等保護功能,但是為了提高可靠性,我認為很多時候也會使用保險絲。
但是,保險絲的熔斷電流誤差很大,如果沒有餘量的話,電源接通時的衝擊電流有時會熔斷。 另外,一旦熔斷就需要更換,所以有維護麻煩的缺點。
通過使用電子斷路器,可以將保護電流設定為合適的值,通過再次接通電源恢復,可以實現免維護。
電流檢測放大器LT6118,適用於各種電源系統
LT6118 特性
- 快速階躍響應:500ns
- 內置400mV高精度參考
- 內置比較器
- 開機重置功能
- 快速響應時間:500ns
- 全部閾值誤差:最大±1.25%
- 寬電壓範圍:2.7-60V
- 規定40°C~125°C的溫度範圍
使用LTspice的電路示例和結果
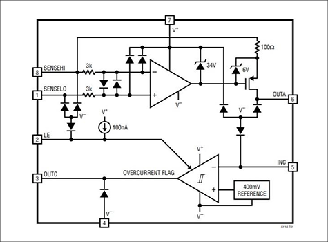
以下是使用LTspice的LT6118電路示例,在48V電源電壓超過約3A時,P-MOSFET(Q1)會導致電路中斷。
輸出中的500uF電容器可確保輸出不會因通電時的浪湧電流而中斷,因此無需實際用於電路。
輸出負載中流過的電流由分流電阻R2檢測,輸出到OutA。 將通過R3R3、R9電阻所產生的電壓輸入到比較器的輸入INC中,與內部的400mV頻率進行比較,以檢測過電流。
OoutC連接的齊納二極管D2用於抑制M1的N-MOSFET的Vgs進行保護,D1的齊納二極管也同樣用於限制Q1的Vds進行保護。
根據R10和C2的時間常數設置了通電時的不靈敏區,通過接通電源對旁路電容器充電時產生的衝擊電流使斷路器不工作。
低電源系統(例如5V)不需要D1和D2,而R5和R10必須調整為1/10的值。
更多資訊:
