文章来源 Cytech Engineer

MOS 并联应用中影响均流的因素以及英飞凌 MOS 的优势

一、前言

随着电动汽车电动化程度不断提升,电动部件的功率相应要求也越来越高,更高的功率要求导致更多的设计需要更低的 RDS (on)。有时单封装 MOSFET 无法满足这一点,因此设计中需要使用两个或多个 MOS 并联。通过并联,总电流和损耗在每个 MOS 之间共享。然而,这并不像应用基尔霍夫定律那么简单:MOSFET 是不相同的,因此它们的共享并不平等。

 

本文主要说明了并联 MOSFET 之间的共享不平衡是如何形成的、影响这些不平衡的因素、以及英飞凌 MOS 在并联应用中的优势。

二、应用分类

根据 MOSFET 的工作情况,需要并联 MOSFET 的应用可分为两大类:开关模式和负载开关。 

(1)开关模式类型包括电机驱动、大功率电源等应用,如增程器、发电机、OBC、高压转低压 DCDC 等。

(2)负载开关主要指 MOSFET 和电池串联使用的应用,如一次侧/二次侧 e-fuse、高压/低压电池包充放电控制等。

三、影响均流的主要因素

评估并联 MOSFET 均流效果最简单的方式是监测其温度数据。理想情况下,所有并联 MOSFET 的功耗都应是均匀的。对 MOS 的功耗做分析,MOS 的功耗分为开关损耗和导通损耗。

 

(1)导通损耗计算公式为:P=I * I * Rds-on。理想情况下,当并联 MOS 的 Rds-on 相同时,每个 MOSFET 应平均分配电流,功耗相同。

(2)开关损耗计算公式为:P=1/2 * V * I * Fsx * (Qgs+ Qgd)。理想情况下,若并联 MOS 的 QG、VGS 相同,每个 MOSFET 应平均分配电流,功耗相同。

 

因此,影响均流的主要因素为 MOS 的 Rds-on、QG、Vgs-th、MOS 上的 Vds、Vgs、IDS 等。下表(表1)、(表2)分别罗列了影响均流的 MOS 参数和 PCB 参数:

寄生电容

QG

导通阻抗

RDS-on

栅极阈值电压

VGS(th)

表1 影响均流的 MOS 参数

寄生电容

Cgs、Cds

寄生电感

L

驱动电阻

Rg

表2 影响均流的 PCB 参数

注意,因 QG、Cgs、Cds 等寄生电容参数难以定性,本文暂不深入讨论。此外,温度、热阻及外部干扰等因素也不在本文中展开。

四、MOS 参数对均流功率影响的仿真分析

(一)Rds-on 对导通损耗的影响

为分析 Rds-on 对均流的影响,选取了三组不同 Rds-on 的 MOS 参数进行仿真,不同 RDS-on 的 MOS 的导通损耗如下图(图1)所示:

MOS

RDS-on

Condition

Q1

0.63mR

V GS = 10 V
I D = 100 A

Q2

0.85mR

Q31mR

表3 仿真 RDS-on 的 MOS 参数

图 1 不同 RDS-on 的 MOS 的导通损耗
图 1 不同 RDS-on 的 MOS 的导通损耗

仿真得到的 MOSFET 损耗与能量分配如下表(表4)。从仿真数据中可以看到,具有较低 RDS-on(Q1)的 MOSFET 将需要处理更多的能量,即 Q1 流过了更多电流。需要注意的是,这些数据仅对冷态有效,实际运行中 RDS-on 的温漂特性将影响热态下的均流结果。

MOS

RDS-on

Econd(μJ)

Energy  sharing

Q1

0.63mR

51.8

38.60%

Q2

0.85mR

43.5

32.40%

Q3

1mR

38.9

30%

表4 仿真 RDS-on 的 MOS 损耗

(二)VGS (th) 的影响仿真

数据手册中的栅极阈值电压 VGS (th) 参数给出了最小和最大保证值以及可预期的典型值。

图2 栅极阈值电压 VGS (th) 参数值
图2 栅极阈值电压 VGS (th) 参数值

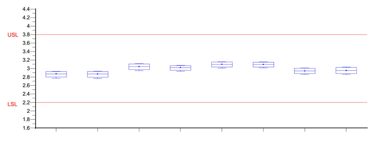
对量产器件的分析表明,下图(图3)中的 VGS (th) 值范围远小于数据手册中申明的范围。每批可能包含数百或数千个部件,具体取决于芯片尺寸和所使用的晶圆尺寸。各个 MOSFET 之间的这种 VGS (th) 变化范围(最小到最大)因技术代差、电压等级尤其是制造商而异。英飞凌 MOSFET 的 VGS (th) 差异极小,使其特别适用于并联应用,这已被确认为英飞凌 MOSFET 最突出的特征之一。

图3 多个批次的 VGS (th) 变化范围的箱形图示例:2.75V 至 3.15V = 0.4V
图3 多个批次的 VGS (th) 变化范围的箱形图示例:2.75V 至 3.15V = 0.4V

为量化评估 VGS (th) 失配对系统均流的影响,以下章节将通过示例展示并联 MOSFET 不同 VGS (th) 差异组合下的电流不平衡与功率耗散不平衡,这将导致其中一个 MOSFET 出现最不利的结果。与完美平衡的系统相比,仿真考虑了以下两种极限情况:

• 根据数据手册规范的最差假设组合——最小值和最大值:ΔVGS (th) = 1.6V

• 由产品批次产生的最差可能组合:ΔVGS (th) = 0.5V

失配 VGS (th) 导致的不平衡

假定 MOSFET 参数严格匹配,并联支路之间的电流也将完美分配。在 MOSFET 严格匹配或电流完美分配情况下的开关示例如下图(图4) 所示。此例将作为参考,与参数失配/电流分配不平衡的开关案例进行比较。

图4 两个完美平衡的并联 MOSFET 同时开关 – 即均衡
图4 两个完美平衡的并联 MOSFET 同时开关 – 即均衡

下图(图5) 中的红线和蓝线出自相同的电路。考虑最恶劣情况,当一个 MOSFET 的 VGS (th) 假定为数据手册给出的最大值,而第二个 MOSFET 则为最小值。

VGS (th)_Q1 = 2.2V

VGS (th)_Q3 = 3.8V

当栅极驱动器同时开始为两个栅极充电时,阈值电压较低的器件将更早开始导通,从而在另一个 MOSFET 开始导通之前达到相当大的 ID。这种影响的程度取决于两个阈值电压值之间的差异大小。

综上所述,具有较小 VGS (th) 的 MOSFET 在导通和关断时都会传导更高的电流。

图5 VGS (th) 差异最大的两个并联 MOSFET 的开关 – 依据数据手册参数的最差失配情况
图5 VGS (th) 差异最大的两个并联 MOSFET 的开关 – 依据数据手册参数的最差失配情况

另一个阈值电压失配的并联开关示例如下图(图6)所示。在这种情况下,差异较小。它表现了一个样本批次内 VGS (th) 值的最大可能失配情况。

VGS (th)_Q1 = 2.8V

VGS (th)_Q3 = 3.3V

图6 VGS (th) 差异为 0.5V 的两个并联 MOSFET 的开关 – 依据样本批次数据的最差失配情况
图6 VGS (th) 差异为 0.5V 的两个并联 MOSFET 的开关 – 依据样本批次数据的最差失配情况

并联 MOS 的 VGS (th) 差异将导致 MOS 在开关阶段的损耗存在明显差异。同样 QG 的差异对开关的影响也是存在的,QG 会受到 VGS 的影响。QG 和 VGS (th) 都会受到温度的影响。

五、PCB 等寄生参数的影响

在实际应用中,在 MOS 上的 VGS、VDS、IDS 等电压电流,本身的差异性大部分都是由 layout、安装方式的寄生参数引起的,其中干扰最大的就是寄生电感 L。以下主要介绍寄生电感 L 对均流的影响,以下图(图7)所示 PCB 布局为例:

图7 PCB 图
图7 PCB 图

PCB 的寄生电感仿真图如下图(图8)所示:

图8 寄生电感仿真图
图8 寄生电感仿真图

寄生电感的值是用经验法则估计的:1 厘米的铺铜长度可以假设为大约 10nH。

当然,这个值取决于布局,会受到布线、形状等参数的影响。

下面将对仿真、测量结果以及各组成部分的影响进行比较分析。在开始分析之前,需明确一点:无法直接在 PCB 上精确测量流过并联 MOSFET 的电流。需在电路中添加一个分流电阻并测量其上的电压,但该电阻可能影响开关状态,导致测量结果失真。因此,有必要对测量和仿真的 VGS 和 VDS 波形进行比较。

当实现不同的 RG、外源电感或具有不同 VGS (th) 的 MOSFET 时,所有开关状态的差异都与一个完全对称的设置进行比较,该设置标记为参考设置 (Ref)。本次模拟和测量在 10khz 下进行,这是大功率驱动应用中的典型开关频率。对于每个设置,都显示了模拟和测量的 VGS (Q1 和 Q3)波形,并使用能量损耗 E (μJ) 的方式代替均流结果的分析。

source 电感

Bond wires 和 PCB 上安装会导致每个 MOSFET 的 source 电感的微小差异。为了观察 source 电感的影响,假设在 Q3 的 source 上增加一个 2nH 的电感。总电感现在的值为 4nH,是 Q1 值的两倍。

图9 等效仿真电路 - Q3 增加附加 source 电感
图9 等效仿真电路 - Q3 增加附加 source 电感
图10 仿真和测量对比数据
图10 仿真和测量对比数据

在导通期间,Q1 由于较低的 source 电感导致较高的 di/dt,产生了更高的 VGS。在关断期间,同样较低的 source 电感导致较高的 di/dt,但这个数字是负的,降低了 Q1 在开关过程中的 VGS。

图11 在不同阶段的 Losses
图11 在不同阶段的 Losses

图 11 显示了不同阶段范围内的损耗。为了不受开关频率的影响,损耗在这里以 μJ 表示。“I2R”是指 RDS (on) 导通损耗。从上图中可以看出,仿真值与实测值的对比具有定性相等的波形。此外,当电流开始流动时,来自 Q1 和 Q3 的 VGS 开始表现不同。然后在 Q3 的 source 电感上有一个更高的压降。达到最大电流后,电流斜率没有变化,Q1 和 Q3 的 VGS 再次相等。这种行为表现在 MOSFET 的导通和关断阶段,与外部栅极电阻 RG 的影响完全不同。

外部 gate 电阻 RG

外部的 gate 驱动电阻 RG 可能因为精度问题产生不同的阻值。取 10%,仿真如下:

图12 外部 RG 的影响
图12 外部 RG 的影响

仿真结果表明,在关断过程中,栅极电阻越高的 MOSFET 损耗越大。

因此,在 layout、安装方式等参数固定的情况下,可以考虑调整 RG 的参数去平衡 MOS 的均流。

六、总结

在并联 MOS 的应用中,为保证 MOS 的均流一致性,首先要选“好” MOS。针对 MOS 的 RDS-ON、VGS (th) 等参数的一致性至关重要。而英飞凌的 MOS 具备市场上最好的参数一致性和热稳定,是均流 MOS 的第一选择。

其次在 layout、安装方式、Driver 等方面对 MOS 的均流也是非常重要的,英飞凌具备非常丰富的经验,同时英飞凌的 Driver 在此方面也有非常充足的应用经验和满足要求的驱动能力可供选择。

 

欲了解关于更多英飞凌相关方案或技术信息,请与骏龙科技当地的办事处联系或点击下方「联系我们」,提交您的需求,骏龙科技公司愿意为您提供更详细的技术解答。

更多信息: